Modernizing a legacy application is a big decision. These systems are often large, monolithic, undocumented, and deeply integrated into mission-critical operations. For many companies, the complexity and perceived risk of modernization lead to kicking the can down the road. Modernization can feel both risky and expensive.
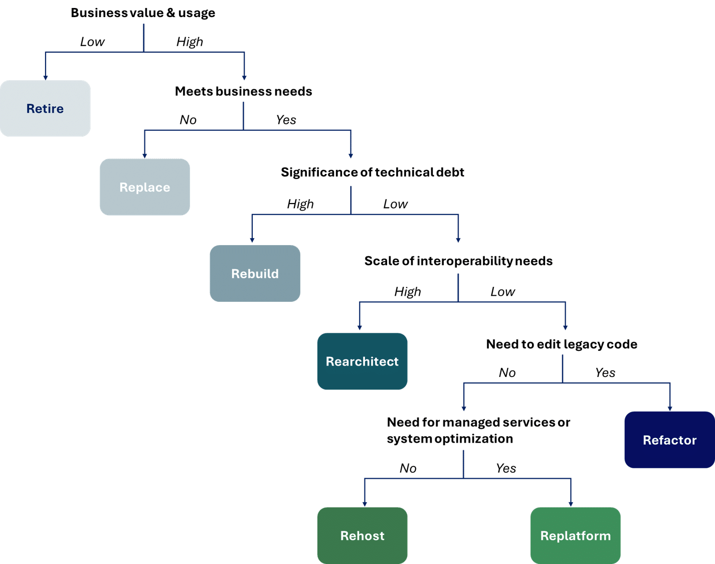
But it should also be seen as a strategic decision. There are actually seven different potential paths to take—Retire, Replace, Rebuild, Rearchitect, Refactor, Rehost, and Replatform—each with distinct cost, time, and risk profiles.
We recognize that RecodeX's legacy code refactoring solutions aren't the right fit for every project. So we've created a quick decision tree and a plain-English description of each option to help you on your journey.

What It Means:
Retirement involves shutting down an application that no longer provides sufficient business value or has become redundant due to new systems or changing needs.
Example:
A company has an old billing system that is used by only a few legacy customers. The functionality is now fully handled by a modern ERP system.
Key Decision Drivers:
Cost and Speed to Implement:
Cost Savings:
What It Means:
Replacing involves discarding the legacy system and adopting a new, modern application built from scratch or purchased off-the-shelf.
Example:
A retailer replaces their outdated inventory management system with a modern, cloud-based solution like Salesforce or SAP.
Key Decision Drivers:
Cost and Speed to Implement:
Cost Savings:
What It Means:
Rebuilding means creating a new system with the same core functionality as the legacy system but using modern tools and technology.
Example:
A healthcare organization rebuilds its patient scheduling system using a modern web framework to replace its outdated Java-based application.
Key Decision Drivers:
Cost and Speed to Implement:
Cost Savings:
What It Means:
Rearchitecting involves restructuring the existing application’s architecture to address scalability, integration, or performance challenges.
Example:
A healthcare provider rearchitects its patient management system to move from a monolithic architecture to a microservices-based one for better scalability.
Key Decision Drivers:
Cost and Speed to Implement:
Cost Savings:
What It Means:
Refactoring involves making incremental changes to the system’s codebase to improve performance, maintainability, and compatibility without changing its functionality.
Example:
A financial institution refactors its COBOL-based core banking system to optimize key modules, making them more efficient and easier to maintain, while keeping the overall application intact.
Key Decision Drivers:
Cost and Speed to Implement:
Cost Savings:
What It Means:
Rehosting involves moving the application as-is to a new hosting environment, such as the cloud, without making changes to its architecture or code.
Example:
A manufacturing company migrates its ERP system from on-premises servers to AWS EC2.
Key Decision Drivers:
Cost and Speed to Implement:
Cost Savings:
Replatforming involves moving the application to a new platform and making small optimizations, such as adopting managed services.
Example:
An organization moves its database from on-premises Oracle to Amazon RDS, a managed cloud database service.
Key Decision Drivers:
Cost and Speed to Implement:
Cost Savings:
Modernizing legacy applications is not a one-size-fits-all process. Each option comes with its unique costs, benefits, and trade-offs. The decision depends on key drivers such as system usage, technical debt, scalability needs, and business goals. By understanding the distinct characteristics of each option, organizations can make informed choices that align with their long-term strategy.
If Refactoring aligns with your needs, contact us to see how RecodeX can help you modernize quickly, safely and cost-effectively. Let’s make your legacy system a foundation for future growth.